RLC電路(RLC Circuit)
RLC電路(RLC Circuit)
國立臺灣大學物理系 100級 周結
A Brief Introduction to the RLC Circuit
圖(一)的電路是我們要想要了解的典型RLC電路,其中R代表電阻、L代表電感、C代表電容、Vs則代表電壓源。我們想要關心的是,當電壓源的訊號是一個弦波(例如:$$V_0\cos{\omega t}$$)時,這個電路會展現出什麼特性,這些特性又會有什麼用途呢?
也許無法避免的,我們需要算一些數學
$$\displaystyle Ri(t)+L\frac{di}{dt}+\int^{\tau=t}_{0} i(\tau)d\tau=V_0\cos{\omega t}$$
上式沒有特別深奧的道理,只是這個電路遵守的克希何夫電壓定律(Kirchhoff’s voltage law)寫出來的樣子。寫下這條式子後,現在我們要做的,就只是找出什麼樣形式的電流 $$i(t)$$ 會滿足這條方程式,並藉此看出RLC電路的特色與用途。然而,解出 $$i(t)$$ 並不是件簡單的事情。
讓我們先定義一些符號以便了解之後的結果。
$$\displaystyle\omega_0=\frac{1}{\sqrt{LC}}$$
$$\displaystyle \beta=\frac{R}{2L}$$
$$\displaystyle\delta=\tan^{-1}{(\frac{2\omega\beta}{\omega_0^2-\omega^2})}$$
跳過繁雜的計算我們可以得到一個不會太難且具有物理意義的結果
$$\displaystyle i(t)=\frac{-V_0}{\sqrt{R^2+(\frac{1}{\omega C}-\omega L)^2}}\sin{(\omega t-\delta)}$$
我們可以從這式子知道些什麼東西呢?
很顯然的,$$i(t)$$ 是一個正弦函數,且與電壓源有著相同頻率但差了一個相位 $$\delta$$,但有趣的是這個函數的振幅:
$$\displaystyle \frac{V_0}{\sqrt{R^2+(\frac{1}{\omega C}-\omega L)^2}}$$
這是一個與 $$R,L,C$$ 值皆有關的函數,暫且讓我們令 $$R,L,C,V_0$$ 皆等於一個單位,先來觀察它和頻率 $$\omega$$ 的關係。

圖二 利用Wolfram alpha 平台http://www.wolframalpha.com/繪出,$$y-$$軸為 $$i(t)$$ 的振幅,$$x-$$軸為 $$Vs$$ 的頻率 $$\omega$$
我們可以從圖(二)看出,這個電路電流的振幅竟然會隨著 $$\omega$$ 改變,並且有一個最大值,發生在差不多 $$\omega=1$$,也就是 $$\omega\sim\omega_0$$ 的時候,這是我們覺得有趣的地方。也就是說,這個電路似乎特別喜歡某個頻率,當電壓源的頻率在這個頻率時,整個電路會有最大的電流,就好像是「共振」發生了。而這個特別的頻率則與 $$L,C$$ 的值有關。
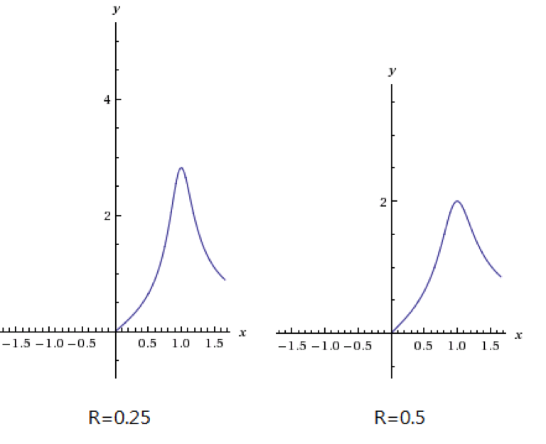
那麼,$$R$$ 扮演什麼腳色呢?
我們讓 $$L,C,V_0$$ 維持等於 $$1$$,將 $$R$$ 變為 $$0.5$$、$$0.25$$,則我們可以得到以下結果。

圖三 利用Wolfram alpha 平台http://www.wolframalpha.com/繪出,$$y-$$軸為 $$i(t)$$ 的振幅,$$x-$$軸為 $$Vs$$ 的頻率 $$\omega$$
在圖(三)中,我們依然看出振幅的最大值發生在 $$\omega\sim\omega_0$$ 的時候,但我們也另外發現,隨著 $$R$$ 變小,振幅隨著越來越大;這似乎告訴了我們 $$R$$ 是一個限制電流大小的物理量,而這也很合乎我們對電阻的認識。當 $$R=0$$ 時,振幅可以趨近於無窮大!
我們現在認識到了,$$RLC$$ 電路一個很重要的特性就是,面對不同頻率的電壓訊號,會對應產生不同振幅的電流。簡單來說,當很多不同頻率的訊號同時進入這個電路時,一部分的訊號會被減弱,同時另一部份的訊號會被放大。我們可以藉由改變 $$L,C$$ 的數值,決定哪個頻率應該被放大。這便是 $$RLC$$ 電路一個很重要的應用:濾波。
也許你會想說,那麼如果沒有 $$R$$,整體的濾波效果應該會最好吧!但是可惜的是,一個電器、電路裏頭不會沒有電阻;另一方面,電阻也提供了我們一個電流上限的資訊,讓我們知道怎樣的操縱是安全且足夠好的。
參考文獻:
- 維基百科, RLC電路
http://zh.wikipedia.org/wiki/RLC%E7%94%B5%E8%B7%AF - Series RLC Circuit
http://paynesnotebook.net/Research/ElectricalCircuits/SeriesRLC/index.html



前一篇文章
下一篇文章
柯爾磁光效應
維恩位移定律 

作者您好
感謝您的文章分享,文中您有演示 R值的變化對振幅所產生的改變,不知您是否可以也對L , C值間的變化也演示一下(初學,好不容易藉由您的文章有初略的瞭解)?例如 : R , V0=1 下 L 跟 C 值變化會有甚麼樣的波型產生。
以上
若有不禮貌之處還請見諒,若有其他可參考的文章分享也可以。
感謝您