能源(Energy)發展的比較
能源(Energy)發展的比較
台中市雙十國中自然領域王淑卿老師/國立台灣師範大學生命科學系李冠群助理教授責任編輯
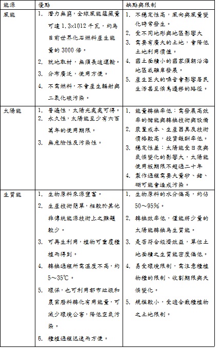
再生能源因為具有可再生性與永續性的環保特色,成為替代傳統化石燃料能源與核能的綠色新能源。但是基於生產技術與現實因素的限制,仍有許多發展上的不確定性與不穩定性,今將全球主要的再生能源太陽能、風力能、生質能與傳統火力發電及核能發電作一比較,如表一。
參考文獻:
1. 經建會(2009)。掌握全球綠色新政商機。http://www.cepd.gov.tw/m1.aspx?sNo=0011644
2. 陳世圯、黃鎮江(2007)。兩岸綠能產業發展與合作契機。第五屆兩岸經貿文化論壇。未出版。
3. 吳宗錦(2010)。綠能產業。華商世界,5,20-25。
4. 王德義(2007)。怕它不如了解它─ 淺談核能發電。物理雙月刊,29(3), 661-671。




前一篇文章
下一篇文章
